more increased ds-dna antibody

An autoantibody attack on the kidneys can impair kidney functioning and cause the kidneys to leak protein. Rising and high titers of ds DNA antibodies suggest an increased risk of progressive disease.


Anti Dna Anti Double Stranded Dna Antibodies Anti Ds Dna Ab And Their Significance Labpedia Net

Anti Ds-DNA antibody is a type of DNA blood test that is utilised to diagnose lupus or more aptly the SLE.

. If a patient has a positive ANA test result plus shows symptoms similar to that of lupus ELISA test is highly recommended. ELISA or more aptly enzyme-linked immunosorbent assay is generally used to detect these antibodies in the blood. Percentages are accompanied by nn in parentheses.

Of all anti-dsDNA antibody detection methods the Crithidia luciliae immunofluorescence test CLIFT is thought to have the highest specificity for SLE. Reference Range s. And in MI patients versus matched controls p 0035.

Anti-double stranded DNA antibody anti-dsDNA is one of a group of autoantibodies called antinuclear antibodies ANA. A strongly positive anti-dsDNA. It occurs in 60 of lupus cases.

This is a retrospective review of all patients with positive anti-dsDNA assay more than 200 IUml tested for any underlying etiology from January to. This leads to a complication known as lupus nephritis. Elevated anti-double-stranded ds DNA antibody titers are diagnostic and prognostic markers of systemic lupus erythematosus SLE and their presence is well documented to correlate with lupus nephritis.

Normally antibodies protect against infection but autoantibodies are produced when a persons immune system fails to. Anti-SSASSB serum levels were lower in patients attaining lupus low disease activity state at month 6. Anti-dsDNA - Anti ds-DNA.

Im confused about something. To explore the associated diseases with positive anti-double stranded ds DNA other than systemic lupus erythematosus SLE and to determine an association if any between its level in non-SLE causes. The absence of anti-dsDNA however does not exclude a diagnosis of.

The Double-Stranded DNA Antibody Blood Test is a test to detect DNA double-strand antibodies. R0979 Lab Test Name. A high level of anti-dsDNA in the blood is strongly associated with lupus and is often significantly increased during or just prior to a flare-up.

Just so what is considered a high level of anti dsDNA. These antibodies are produced by the immune system itself and they typically target the antigens of the double-stranded DNA. Total patients vary in some groups because more patients demonstrated a clear antecedent elevation of antidouble-stranded DNA antibody when thresholds were set lower.

The dsDNA blood test is used after a test for ANA has come back positive and the individual in question is exhibiting some of the physical signs and symptoms of lupus. Anti Ds-DNA antibody targets the essential parts of the nucleus especially the most crucial genetic materials inside the nucleus thus leading to further cell and tissue damage. Rest of the in-depth answer is here.

The assay high sensitivity detects low antibody levels which can damage kidneys through complement activation by dsDNA immune complexes bound to the GBM. The dsDNA blood test is fairly specific for lupus itself while the ANA test detects autoimmune disorders. Low complement levels associated with high serum anti-double-stranded DNA and anti-ribosomal P levels p 0003 and p 0008 respectively and high anti-double-stranded DNA p 0002 but not anti-ribosomal P levels in immune complexes.

These antibodies are often deposited in the glomeruli and can be eluted from the kidneys of SLE patients and lupus mice. Only about 65-85 of those. The anti-double stranded DNA anti-dsDNA test is used to help diagnose lupus in a person who has a positive result on a test for antinuclear antibody ANA and has clinical signs and symptoms that suggest lupus.

Anti-ds DNA - IgG 748 302 Positive So I was positive. Price for DS DNA Antibody Test. It is used in the diagnosis of lupus.

Table 1Autoantibodies in the Rheumatic Diseases 2-5. A group of ANA-negative lupus patients has been described with anti-ssDNA and anti-SS-ARo and anti-SS-BLa. When I was first diagnosed with AVISE test it said.

Anti-double-stranded dsDNA antibodies are serological markers of systemic lupus erythematosus SLE. Average price range of the test is between Rs50 to Rs2800 depending on the factors of city quality and availablity. Anti-Rgp IgG levels were increased in severe periodontitis compared to controls p 00001 in individuals positive for anti-citrullinated protein antibodies p 004 and anti-dsDNA antibodies p 0035 compared to autoantibody-negative individuals.

A very low level of anti-dsDNA is considered negative but does not exclude a diagnosis of lupus. However the clinical application is hampered by the low diagnostic sensitivity. Lab Test Code.

Anti ds-DNA Antibody anti-dsDNA Also know as anti-double stranded DNA Blood Test that looks for antibodies to double stranded DNA. The anti-double-stranded DNA antibody anti-dsDNA is a specific type of ANA antibody found in about 30 of people with systemic lupus. In the past it was considered unnecessary to test for anti-DNA in patients with a negative test for antinuclear antibodies.

The anti-dsDNA antibody test is a very specific test for Systemic Lupus Erythematosus SLE because Anti-dsDNA antibodies arent found in any other autoimmune disorders. DNA ds Antibody RIA FARR Technique - The FARR assay identifies high avidity dsDNA antibodies in suspected glomerulonephritis in SLE. According to LabOne which is one of the labs that does the Anti dsDNA tests as well as the the rest of the subset of Lupus and other autoimmune tests say.

However HEp-2 substrate is much more sensitive than frozen section substrates and it is uncommon for. DNA DS ANTIBODY and it says 1 and then under it it just says IUmL with nothing that explains what 1 means. Less than 1 of healthy individuals have this antibody making it helpful in confirming a diagnosis of systemic lupus.

95 of the people who are eventually. Our data support longitudinal. A high level of anti-dsDNA in the blood is strongly associated with lupus and is often significantly increased during or just prior to a flare-upWhen the anti-dsDNA is positive and the person tested has other clinical signs and symptoms associated with lupus it means that the person tested likely has lupus.

Typically an ANA test is the first test performed to evaluate an individual for an autoimmune disorder. DNA DS Antibody test Question. Ad High Quality dsDNA Antibody For Research Use Only.

Anti-Double Stranded DNA Anti-dsDNA The anti-dsDNA anti-double stranded DNA antibody test is a blood test that looks for antibodies to double stranded DNAThe anti-dsDNA antibody test is a very specific test for Systemic Lupus Erythematosus SLE because Anti-dsDNA antibodies arent found in any other autoimmune disorders.


Identifying Drug Induced Lupus


Anti Dsdna Antibodies Increase The Cardiovascular Risk In Systemic Lupus Erythematosus Promoting A Distinctive Immune And Vascular Activation Arteriosclerosis Thrombosis And Vascular Biology


Tissue Specific Targeting Of Dna Nanodevices In A Multicellular Living Organism Elife


Anti Dsdna Antibodies Increase The Cardiovascular Risk In Systemic Lupus Erythematosus Promoting A Distinctive Immune And Vascular Activation Arteriosclerosis Thrombosis And Vascular Biology


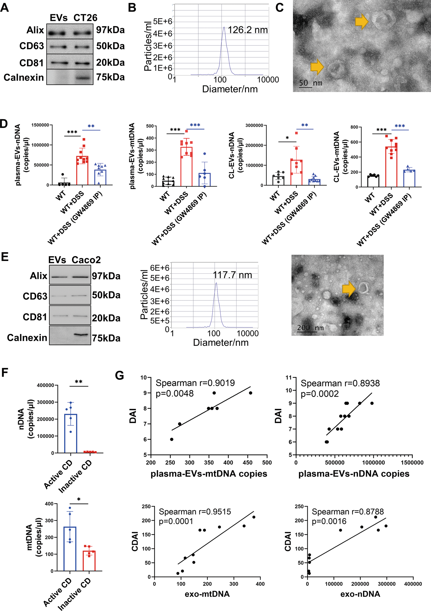
Extracellular Vesicles Package Dsdna To Aggravate Crohn S Disease By Activating The Sting Pathway Cell Death Disease


Efficient Gene Suppression By Dna Dna Double Stranded Oligonucleotide In Vivo Molecular Therapy


Differentiating Between Uctd And Early Stage Sle From Definitions To Clinical Approach Nature Reviews Rheumatology


Double Stranded Dna An Overview Sciencedirect Topics


Gut Microbiota Promote The Inflammatory Response In The Pathogenesis Of Systemic Lupus Erythematosus Springerlink


Self Dsdna In The Pathogenesis Of Systemic Lupus Erythematosus Bai 2018 Clinical Amp Experimental Immunology Wiley Online Library


Predictive Biological Markers Of Systemic Lupus Erythematosus Flares A Systematic Literature Review Springerlink


Cancers Free Full Text Dna Damage Repair Management In Cancers Html


Anti Dna Anti Double Stranded Dna Antibodies Anti Ds Dna Ab And Their Significance Labpedia Net


Anti Dsdna Antibodies Increase The Cardiovascular Risk In Systemic Lupus Erythematosus Promoting A Distinctive Immune And Vascular Activation Arteriosclerosis Thrombosis And Vascular Biology


Anti Dna Anti Double Stranded Dna Antibodies Anti Ds Dna Ab And Their Significance Labpedia Net


Rheumatologic Tests A Primer For Family Physicians American Family Physician


Anti Dna Anti Double Stranded Dna Antibodies Anti Ds Dna Ab And Their Significance Labpedia Net


Double Stranded Dna An Overview Sciencedirect Topics


Anti Dsdna Antibodies Increase The Cardiovascular Risk In Systemic Lupus Erythematosus Promoting A Distinctive Immune And Vascular Activation Arteriosclerosis Thrombosis And Vascular Biology

Comments

Popular posts from this blog

Way to Describe People Word Whizzle

蚊 寿命 家 の 中

Color Page Pig